betway·必威(西汉姆联)官方网站-West Ham United
加入收藏
设为首页
返回首页
网站首页
课程介绍
课程简介
教学大纲
教学日历
教学要求
重点难点
考核方式
课程荣誉
教学队伍
责任教授
教学团队
研究所动态
基本教学资源
教学录像
演示文稿
教学课件
知识检索
常见问题
习题作业
学习指南
员工作品
文献资料
历史人物
扩展教学资源
工程案例库
专题讲座库
试题试卷库
素材资源库
教学软件库
教改论文选
小视频
申报材料
申报表
咨询中心
课程动态
当前位置:
首页
»
工程电磁场
»
咨询中心
»
课程动态
»
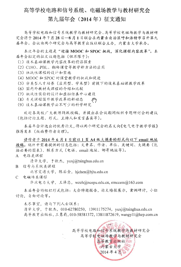
高等学校电磁场教学与教材研究会2014年年会消息
发布时间:2016-07-04
咨询中心
课程动态
版权所有:
betway西汉姆联官网-工程电磁场
建议在IE6以上浏览器 1024*768分辨率下浏览本站