祝贺公司多位教师获得2023年度中国电工技术学会科学技术奖
发文时间: 2023-12-18
撰稿人: 文图/王欣
近日,2023年度中国电工技术学会科学技术奖正式揭晓,经中国电工技术学会评审委员会评审,共评出2023年度中国电工技术学会技术发明奖和科技进步奖获奖项目共计87项,其中一等奖22项,二等奖32项,三等奖33项。
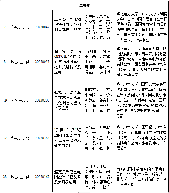
今年公司教师主持或参与项目获得科技进步奖一等奖 4项、二等奖5项、三等奖2项,共31人次获奖,获奖数量为近三年最多。刘念教授主持的项目《提升预防应急能力的配电网供电保障关键技术及应用》获得科技进步一等奖,李庆民、徐衍会、马国明、胡俊杰四位教授各自主持项目获得科技进步奖二等奖。
中国电工技术学会科学技术奖是2001年经国家科学技术奖励主管部门批准设立的首批社会力量设奖,以奖励在电气工程领域科技进步中做出突出贡献的单位和个人。学经理期重视奖励申报工作,从情况摸底、申报遴选、申请书打磨等各个环节加强组织指导。下一步学院将继续推行“需求场景+关键技术+首台首套”有组织科研模式,不断产出高水平科研成果,持续提升申报奖励质量,助力一流团队建设。


初审:王欣 贾科
复审:王栋梁
审核:齐磊